Перейти к содержанию
Форумы о ремонте и строительстве

Схема электричества в квартире + подключить бойлер

Оценить эту тему:


Рекомендуемые сообщения

Опубликовано

Здравствуйте!

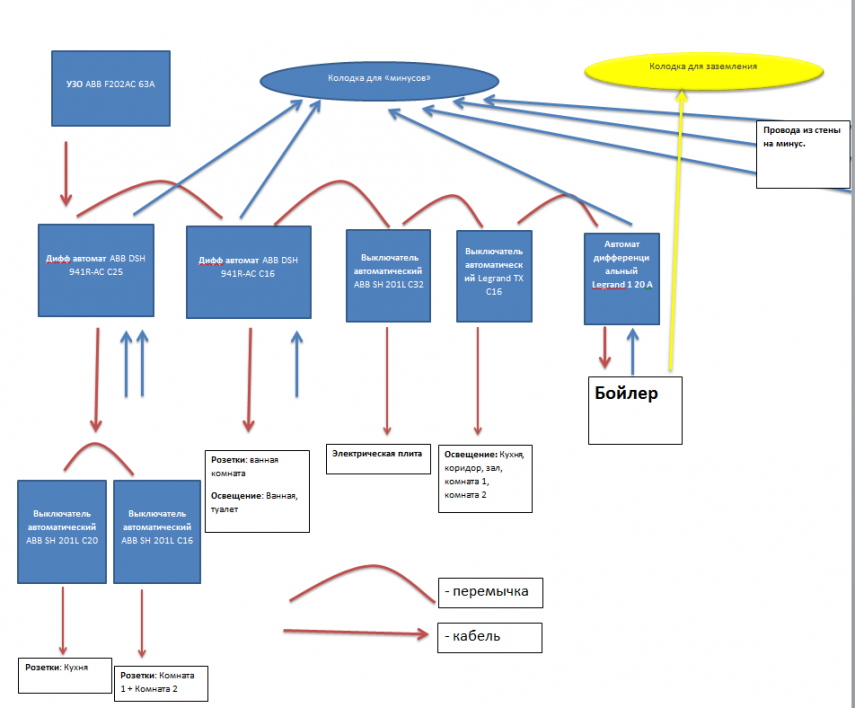
Прошу помочь с электрикой. - 2х комнатная квартира : комната 1, комната 2, кухня, туалет, ванная.

 

Cхема в формате MS Word и на картинке.

Пожалуйста, посмотрите, всё ли у меня правильно разведено?Вроде как да - все розетки под дифф. выключателем, освещение через автоматические выключатели. Из закреплённой темы здесь на форуме узнал, что плиту подключают минуя диф автомат отдельным автоматичесикм выключателем - и у меня так.

Если всё верно, то мне понадобится подключить водонагреватель (2 квт) отдельной линией сечением 2.5 мм 3х жильным кабелем. Правильно ли я его собираюсь подключать?(у него есть своё УЗО на вилке). К нему нужен диф. автомат или хватит выключателя? В принципе я могу подключить его к диф автомату на С16, который идёт на ванную комнату. Стиральная машина потребляет 0.9 квт, освещение и вентиляторы копейки, мощности 16А хватит на одновременно включённую машинку и бойлер. Однако, чтобы перестраховаться и на вырост хочу протянуть отдельную линию(мало ли, может в будущем водонагреватели накопительные будут потреблять 2.5 квт или больше.)


Схему рисую с УЗО в квартире, до этого стоит счётчик и ещё одно IEK узо на 100А и 400В, которое до сих пор работает. Прошу прощения, если схема будет непонятной - я могу перерисовать по понятному шаблону, если нужно. Схема в формате word.

IMG_20190531_203640.jpg

ДляБойлера диф автомат.png

 

Схема.png

Схема.docx

Да, бойлер лучше отдельной линией через свой диф подключить. Освещение ванной  лучше разъединить от розеток, иначе при срабатывании узо на розетке у вас и свет в ванной пропадает.

53 минуты назад, Дмитрий 78 сказал:

Да, бойлер лучше отдельной линией через свой диф подключить. Освещение ванной  лучше разъединить от розеток, иначе при срабатывании узо на розетке у вас и свет в ванной пропадает.

Спасибо.

Такой подойдёт же?(диф. автомат аналогично тем, что есть, но на 20А)

Разъединить уже будет сложно - провода в стенах, плиткой уже заделали туалет сегодня. Да и я не смогу протащить провода через короба в стене.c20_1.thumb.jpg.1e5a57e58373f4ae95e0c6e38a8f469a.jpg

Если делать всё по правилам, то автомат на кухонные розетки нужно заменить на 16А. Лучше на кухню вообще две отдельные линии бросить. Обе, естественно, на 16А.

Бойлер тоже должен быть защищен 16-ти амперным прибором.

На колодку заземления вижу подключен только бойлер. Почему остальные потребители нет?

Я бы ещё на кондей отдельную трассу завёл. Может конечно это лишняя перестраховка, но когда питание заведено через наружный блок, а там как известно дождь, снег,  ветер и солнце, то в один прекрасный момент можно остаться без половины розеток в квартире. Пока будешь искать что и где случилось будешь на половину обесточен. А с отдельной трассой и автоматом, маленько спокойней, да и на зиму можно просто выключить автомат в щитке, хотя ни кто этого не делает?

@Дмитрий 78 Спасибо!

@Bagis Про выключатель на 20А - так было от застройщика(Только у него от IEK стояли все устройства - они через год начали выбиваться без особой нагрузки). В принципе могу сделать, но объясните, пожалуйста, зачем уменьшать мощность выключателя? Для бойлера у меня такая логика была: У 16А макс. мощность на 3.5 кв, а провод вёл 2.5мм - там макс. мощность около 6кв. Есть смысл ограничивать потенциальную нагрузку?

Про заземление - там провода из стены есть, на схеме не отметил, простите.

@pavlik123 Кондея нет, не планируется, поэтому даже не знаю куда провод вести.

Ещё вопросы

1)про максимальную мощность на квартиру. В паспорте написано, что это 10квт, но от застройщика прибор от IEK стоял на 100А. Можно ли как-то узнать реальную максимальную мощность на квартиру? Дом 2012 года постройки, может по типу дома можно это как-то вычислить? Или при превышении нагрузки провод к щитку будет греться и может сгореть? На лестничной клетке стоит УЗО от IEK на 100 ампер.

2) Нормальная ли практика проводить кабели для розеток по плинтусам на полу? Стена, на которой электрический щит- несущая. Пол и потолок штробить вроде нельзя по СНИПу. Натяжных потолков и штукатуривания стен не планируется т.е. других вариантов, кроме плинтусов нет.(настенный короб не хочу).

8 часов назад, Praudmur сказал:

но объясните, пожалуйста, зачем уменьшать мощность выключателя? 

Обычные бытовые однофазные розетки рассчитаны на 16А ( есть даже на 10). Все ваши кухонные приборы будут подключаться именно через розетки. Бойлер,  скорее всего, так же. Отсюда правило: розеточные группы - кабель на 2.5, автомат на 16.

Плюс к этому, как любит повторять Димп, сейчас очень много кабеля с заниженным сечением. Другими словами, там не 2.5, а существенно меньше.

19 минут назад, Bagis сказал:

Обычные бытовые однофазные розетки рассчитаны на 16А ( есть даже на 10). Все ваши кухонные приборы будут подключаться именно через розетки. Бойлер,  скорее всего, так же. Отсюда правило: розеточные группы - кабель на 2.5, автомат на 16.

Плюс к этому, как любит повторять Димп, сейчас очень много кабеля с заниженным сечением. Другими словами, там не 2.5, а существенно меньше.

То есть при превышении мощности потребления розетоквв комнатах 16А провода начнут перегреваться, а автомат выключаться не будет? Поэтому?

Типа того. Поскольку сечение может оказаться меньше,  то и критический перегрев может начаться при токах меньших порога срабатывания автомата. А с учетом того, что при перегрузке, в отличие от короткого замыкания, автомат срабатывает не моментально, а через ощутимое количество минут (или даже десятков минут)... Ну, ты понимаешь, что всемуспеет расплавиться и даже заниматься, в то время как автомат будет безразлично покуривать в сторонке со словами "ничо не знаю, по мне - все нормально"

2 часа назад, Praudmur сказал:

То есть при превышении мощности потребления розетоквв комнатах 16А провода начнут перегреваться, а автомат выключаться не будет? Поэтому?

Розетка просто может сплавится.

Для публикации сообщений создайте учётную запись или авторизуйтесь

Вы должны быть зарегистрированным пользователем, чтобы оставить комментарий

Создать учетную запись

Зарегистрируйтесь в нашем сообществе.

Зарегистрироваться

Войти

Уже есть аккаунт? Войти в систему.

Войти

Или войти с помощью одного из сервисов



  • Наши рекомендации

    • Люк для кошек своими руками
      Разумеется давно придуманы и продаются специальные лючки для кошек, которые можно врезать в дверь, но мы ведь не ищем легких путей . Да и по зоомагазинам я не хожу, а "гугление" показало, что такие люки для кошек стоят относительно не дешево. В то же время под рукой были два "копеечных" сантехнических пластиковых лючка для ГКЛ. Все что оставалось, так это обломать фиксаторы крышек, что бы они открывались в обе стороны, ровно выпилить отверстие в двери, да вклеить симметрично эти лючки.

      То, что получилось видно на фото. Разумеется это не для тех, у кого "дизайнерский ремонт", но для обыкновенной квартиры вполне подходит. Недостатков не замечено, животных и людей всё устраивает .


      Реакцию форумчан на этот люк можно узнать в этой теме https://homemasters.ru/...me/?p=330637

        • Ого
      • 6 ответов
    • Как построить теплый дом, не тратя лишних денег
      Строительство гостевого дома решил выделить в отдельную тему, так будет меньше путаницы.


        • Спасибо
        • Нравится
      • 259 ответов
    • Дома из сруба: идеальное сочетание уюта и прочности.
      Строительство собственного дома является важной вехой в жизни любого человека, поскольку оно знаменует собой важное событие. Выбор строительных материалов имеет огромное значение для создания теплого и функционального жилища. На протяжении всей древней истории древесина была распространенным материалом для строительства домов, что отразилось на различных культурах мира.

      • 0 ответов
    • Вторая жизнь дивана: искусство ремонта мягкой мебели своими руками
      В эпоху беспрерывного потребления и стремления к новизне, ремонт старой мягкой мебели своими руками приобретает не просто практическое, но и глубоко философское значение. Это действие как знак уважения к труду мастеров, которые вложили свое мастерство в создание диванов, кресел и пуфов, и как воплощение идеи устойчивого потребления. С каждым возвращенным к жизни предметом мебели, мы не только сохраняем историю и уникальность каждого изделия, но и противостоим бездумному обновлению интерьера за счет экологии и рационального использования ресурсов.

        • Нравится
      • 0 ответов
    • Подходы к ремонту старых домов в России
      В России сотни тысяч старых домов, многие из которых являются не только свидетельством исторического наследия, но и отражением уникальной культуры и традиций страны. Эти дома, будь то деревянные избы или старинные каменные постройки, сохраняют в себе дух времени и рассказывают историю поколений.

      • 0 ответов
    • Аккумуляторные пилы  SCW и  SCM  22-A
      После того как провёл тесты, приступил к самому главному. Поменять диски местами, и проверить, как инструмент на это отреагирует, ведь они внешнее и походу внутренне практически одинаковые, пила по дереву конечно более навороченее, есть настройки угла наклона и можно на шину посадить через адаптер.

      • 4 ответа
    • Кажись всё или строительный пылесос с тройной мультициклонной ступенью очистки
      Кажись всё или строительный пылесос с тройной мультициклонной ступенью очистки

        • Нравится
      • 16 ответов
    • Газовые котлы: эффективное, экономичное и экологичное решение для отопления вашего дома
      В современном мире, где комфорт и устойчивость стали ключевыми аспектами повседневной жизни, выбор правильного источника отопления дома становится особенно актуальным. Газовые котлы, сочетая в себе преимущества эффективности, экономичности и экологичности, представляют собой одно из наиболее популярных решений для обеспечения комфортной температуры в жилых и коммерческих помещениях.

      • 0 ответов
×
×
  • Создать...

Важная информация

Мы разместили cookie-файлы на ваше устройство, чтобы помочь сделать этот сайт лучше. Вы можете изменить свои настройки cookie-файлов, или продолжить без изменения настроек.